• 绥棱县人民政府关于建立残疾儿童康复救助制度的实施意见
  • 2019-08-25

绥棱县人民政府关于建立残疾儿童康复救助制度的实施意见

各乡(镇)人民政府,街道办事处,县直属各有关单位:
  按照《黑龙江省人民政府关于建立残疾儿童康复救助制度的实施意见》(黑政规〔2018〕20号)及绥化市相关文件要求,结合我县实际,特制订本实施意见。
  一、总体要求
  (一)指导思想。以习近平新时代中国特色社会主义思想为指导,全面深入贯彻落实党的十九大关于“发展残疾人事业,加强残疾康复服务”的重要部署,按照兜底线、织密网、建机制的要求,着力保障残疾儿童基本康复服务需求,切实改善残疾儿童康复状况、减轻残疾儿童家庭负担,努力实现残疾儿童“人人享有康复服务”的目标,使残疾儿童家庭获得感、幸福感、安全感更加充实、更有保障、更可持续。
  (二)基本原则。
  1.坚持制度衔接、应救尽救。加强与基本医疗、临时救助等社会保障制度的有效衔接,确保残疾儿童家庭求助有门、救助及时。
  2.坚持尽力而为、量力而行。坚守底线、突出重点、完善制度、引导预期,着力满足残疾儿童基本康复服务需求。
  3.坚持规范有序、公开公正。建立科学规范、便民高效的运行机制,主动接受群众和社会监督,做到公开透明、结果公正。
  4.坚持政府主导、社会参与。更好发挥政府“保基本”作用,不断推进基本康复服务均等化;更好发挥社会力量作用,不断扩大康复服务供给,提高康复服务质量。
  5.坚持家庭尽责、共同推进。强化家庭抚养、教育、保护残疾儿童的第一责任主体意识,形成家庭尽责、社会参与、政府保障的共同推进格局。
  6.坚持统筹资源、分类保障。根据残疾儿童自身障碍、家庭经济和养护情况、残疾儿童康复救助等实际,统筹资金,精准施策,分类保障。
  (三)总体目标。
  到2020年,建立与全面建成小康社会目标相适应的残疾儿童康复救助制度体系,形成党委领导、政府主导、残联牵头、部门配合、社会参与的残疾儿童康复救助工作格局,基本实现残疾儿童应救尽救。到2025年,残疾儿童康复救助制度体系更加健全完善,残疾儿童康复服务供给能力显著增强,服务质量和保障水平明显提高,残疾儿童普遍享有基本康复服务,健康成长、全面发展权益得到有效保障。
  二、主要内容
  (一)救助对象。救助对象为具有绥棱县户籍,有康复需求,经专业医疗机构诊断并评估认定,有相应康复适应指征,通过康复服务可以达到功能重建或改善的0—6岁视力、听力、言语、肢体、智力等残疾儿童和孤独症儿童。优先救助城乡最低生活保障家庭、建档立卡贫困户家庭的残疾儿童和儿童福利机构收留抚养的残疾儿童;残疾孤儿、纳入特困人员供养范围的残疾儿童;其他经济困难家庭的残疾儿童。其他经济困难家庭的具体认定办法,由县人民政府制定。
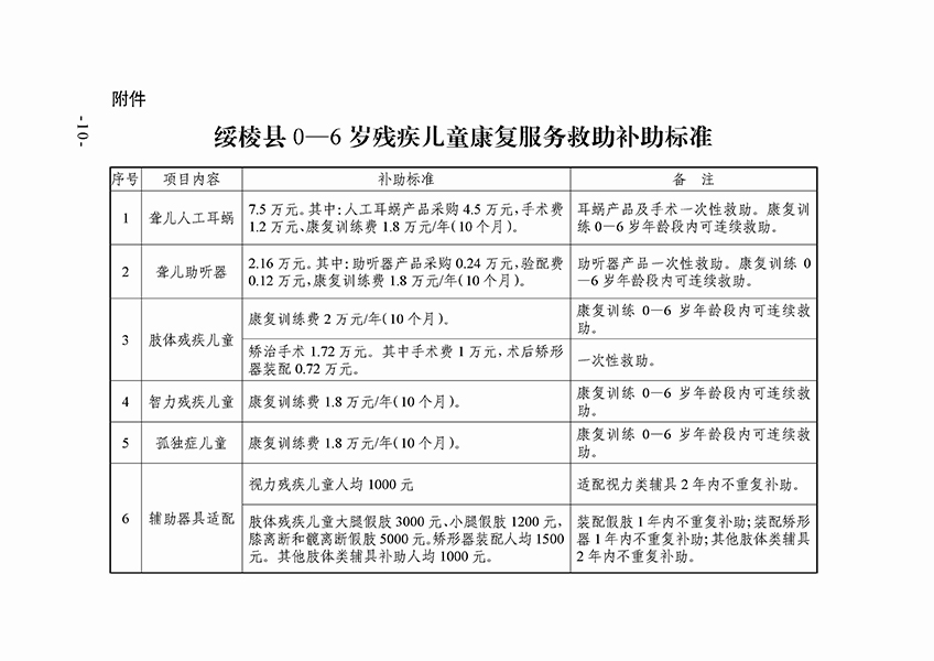
  (二)救助内容和标准。救助内容以减轻功能障碍、改善功能状况、增强生活自理和社会参与能力为主要目的的手术、辅助器具配置和康复训练等。服务项目及补助标准见《绥棱县0—6岁残疾儿童康复服务救助补助标准》。
  县人民政府可依据本地财力状况、保障对象数量、残疾类别等,分类确定康复救助基本服务项目的经费保障标准,增加残疾儿童康复救助服务项目,并建立救助项目和救助标准动态调整机制。
  (三)工作流程。
  1.申请。残疾儿童监护人向县残联提出申请。监护人也可委托他人、社会组织、社会救助经办机构等代为申请。
  2.审核。县残联按照残疾儿童康复救助相关标准和规定负责对残疾儿童相关情况进行审核、认定,按程序办理相关手续。城乡最低生活保障家庭、建档立卡贫困户家庭的残疾儿童和儿童福利机构收留抚养的残疾儿童的救助申请,以及残疾孤儿、纳入特困人员供养范围的残疾儿童的救助申请,由县残联组织与民政、扶贫部门进行相关信息比对后作出决定。其他经济困难家庭的残疾儿童的救助申请的审核程序,由县人民政府规定。
  3.救助。经审核符合条件的残疾儿童,由监护人自主选择残疾儿童定点康复服务机构接受康复服务。必要时,由地级以上地方残联组织和卫生健康等部门指定的医疗、康复机构做进一步诊断、康复需求评估。
残疾儿童定点康复服务机构由县级以上残联组织会同卫健、教育、民政等部门按照公开择优原则选择确定,要严格按照各类残疾儿童康复项目服务规范开展康复服务。
  4.效果评估。残疾儿童定点康复服务机构要对在训残疾儿童每年度进行阶段性康复效果评估。县残联牵头建立专家技术指导组,每年组织专家或委托第三方机构,对残疾儿童定点康复服务机构进行康复服务效果评估。
  5.资金结算。在残疾儿童定点康复服务机构接受康复服务发生的费用,经县残联组织审核后,由同级财政部门与残疾儿童定点康复服务机构直接结算,结算周期由县残联商同级财政部门确定。经县残联组织审核同意在非定点康复机构接受康复服务发生的费用,由县残联商同级财政部门明确结算办法。在资金结算过程中要简化手续,方便残疾儿童和定点康复服务机构,努力实现“最多跑一次”“一站式结算”,切实提高便民服务水平。
  6.经费保障。县人民政府应将残疾儿童康复救助资金纳入政府预算。省财政在中央补助基础上对各地给予适当补助。健全多渠道筹资机制,鼓励、引导社会捐赠。
对低保救助家庭及建档立卡贫困户家庭仍有特殊困难,符合条件的,可通过临时救助、慈善救助给予生活补助。
  三、组织实施
  (一)加强组织领导。残疾儿童康复救助工作实行县级以上人民政府负责制。县人民政府要将残疾儿童康复救助工作列入重要议事日程,作为政府目标管理和绩效考核重要内容,对不作为、慢作为、乱作为的单位和个人加大行政问责力度,对违纪违法的严肃追究责任。残联组织和教育、民政、财政、医保、卫健、市场监管等部门要分工协作,共同组织好残疾儿童康复救助工作。
  残联组织要切实发挥好统筹协调作用,会同相关部门做好宣传发动、儿童残疾筛查、残疾儿童定点康复服务机构准入与退出监管、救助对象审核工作;组织残疾儿童康复救助工作检查、指导、评估、培训等工作。
  教育部门支持幼儿园开展融合教育;具备残疾儿童定点康复服务机构条件的特殊教育学校、融合教育幼儿园,开展0—6岁残疾儿童康复服务,为残疾儿童就近就地提供康复服务。
  民政部门负责儿童福利机构收留抚养的残疾儿童以及残疾孤儿、纳入特困人员供养范围的残疾儿童康复救助工作,加强对所属康复机构的组织管理和有效监管。具备条件的小儿脑瘫康复训练基地要积极发挥康复服务作用,持续开展“明天计划”“龙江爱心助残”工程等项目,抓好推进落实。对低保救助家庭及建档立卡贫困户家庭仍有特殊困难,符合条件的,可通过临时救助、慈善救助予以救助。
  财政部门负责多渠道筹措资金,支持做好残疾儿童康复救助工作。
  医保部门负责对纳入医疗保险范围的定点医疗机构为参保人员提供的医疗服务行为进行管理、监督。做好残疾儿童康复救助与基本医疗保障制度衔接,将符合规定的残疾儿童康复项目纳入城乡居民医疗保险报销范围,并逐步扩大支付范围,提高报销支付比例。
  卫生健康部门负责医疗康复机构的资质审定和管理监督,加强医疗卫生专业技术人员康复技术培训。落实《0—6岁儿童残疾筛查工作规范(试行)》,建立新生儿及儿童致残性疾病和出生缺陷筛查、诊断、干预一体化工作机制。
  市场监管部门要做好营利性康复机构登记注册。要加强对康复机构价格行为监督,督促康复机构建立健全内部价格管理制度,对康复机构价格违法行为依法严肃处理。
  (二)加强能力建设。
  1.提高科学规划举办康复机构能力。县人民政府根据本行政区域残疾人数量、分布状况、康复需求等情况,制定康复机构设置规划。举办公益性康复机构,将康复机构设置纳入基本公共服务体系规划。用好残疾儿童康复救助服务管理综合信息平台。
  2.提高机构和从业人员服务能力。加大对残疾儿童定点康复服务机构设施、设备投入,不断提升机构服务能力;加强康复人才教育培训培养,不断提高康复服务从业人员能力素质;切实加强残疾儿童康复救助工作经办能力,确保事有人做、责有人负。
  3.提高社会力量康复服务能力。支持社会力量投资康复机构建设,鼓励多种形式举办康复机构。社会力量举办的康复机构和政府举办的康复机构在准入、执业、专业技术人员职称评定、非营利组织财税扶持、政府购买服务等方面执行相同政策。充分发挥村(居)民委员会、基层医疗卫生机构、公益慈善组织和残疾人专职委员、社会工作者、志愿服务人员等作用,做好发现告知、协助申请、志愿服务等工作。
  (三)加强综合监管。
  1.完善协作监管机制。教育、民政、卫健、市场监管等有关部门和残联组织,要按照各自职责完善残疾儿童定点康复服务机构管理相关政策,共同做好残疾儿童定点康复服务机构监督管理。
  2.建立定期检查综合评估机制。残联组织和教育、民政、卫健、市场监管等部门指导残疾儿童定点康复服务机构规范内部管理、改善服务质量、加强风险防控,及时查处违法违规行为和安全责任事故,确保残疾儿童人身安全。
  3.建立联合惩戒机制。残联组织和民政、卫健等部门要建立覆盖残疾儿童定点康复服务机构、从业人员和救助对象家庭的诚信评价和失信行为联合惩戒机制,建立黑名单制度,做好公共信用信息记录和归集,加强与县信用信息共享平台、国家企业信用信息公示系统(绥棱县)的信息交换共享;积极培育和发展康复服务行业协会,发挥行业自律作用。
  4.建立监督检查机制。财政、审计等部门要加强对残疾儿童康复救助资金管理使用情况的监督检查,防止发生挤占、挪用、套取等违法违规现象。残疾儿童康复救助实施和资金筹集使用情况要定期向社会公开,接受社会监督。
  (四)加强宣传动员。县人民政府和有关部门要加大残疾预防和残疾儿童康复救助政策的宣传力度,充分利用广播、电视、报纸等传统媒体和公益短信、微信、微博、网络等新媒体,开展形式多样的残疾儿童康复救助制度政策解读和宣传教育,强化政府主导、全民关爱的责任意识,积极引导全社会强化残疾预防和康复意识,帮助残疾儿童监护人准确知晓残疾儿童康复救助制度相关内容。建立健全舆情监测预警和应对机制,理性引导社会舆论和家庭预期,及时回应社会关切,宣传报道先进事迹,营造关心、支持残疾儿童康复工作的良好社会氛围。
  本实施意见自2019年9月1日起全面实施。

  附件:绥棱县0—6岁残疾儿童康复服务救助补助标准

绥棱县人民政府
2019年8月21日

关联稿件:

扫一扫在手机打开当前页
返回顶部 打印本页 关闭本页